|
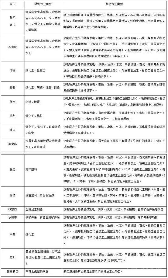
導語:近期,山東省造紙、包裝印刷行業面臨著為期一個月的重點整治督察,河北地區出臺一份禁止名單,未來,河北部分城市將禁止造紙項目的實施。 山東開展為期一月大氣污染重點整治專項行動 從在濟南舉行的全省大氣污染重點整治專項行動會議上獲悉,從4月16日起到5月17日,山東將派出8個檢查組赴16市,開展為期一個月的大氣污染重點整治專項行動。 實施范圍: 全省16市,重點突出2019年3月全國168個重點城市環境空氣質量排名靠后的城市(濟南、淄博、棗莊、東營、濰坊、泰安、臨沂、聊城、濱州等9市)。 檢查內容: (一)工業污染整治情況 1.燃煤鍋爐超低排放運行。10 蒸噸/小時( 傳輸通道城市為35蒸噸/小時)以上燃煤鍋爐超低排放運行情況,以及燃煤使用量臺賬(與2018年10月-2019年3月同期變化情況)。 2.工業污染源治理。重點檢查石化、有機化工、表面涂裝、包裝印刷等行業VOCs污染防治設施建設、運行和污染物達標排放等環保要求落實情況;以及建筑用石加工、建筑材料制造等行業顆粒物污污染防治設施建設、運行和污染物達標排等環保要求落實情況,未建成項目檢查建設過程中環評要求和顆粒物措施落實情況。 3.工業爐容整治。一段式煤氣發生爐淘汰情況,是否存在已關停取締的生產線死灰復燃情況;中小型煤氣發生爐達標排放和符合環保要求情況。 4.“散亂污”企業治理。列入整治類的“散亂污”企業是否達到整治要求;是否存在已取締“散亂污”企業異地轉移、死灰復燃現象。 5.工業企業無組織排放管控。鋼鐵、建材、有色、火電、焦化、鑄造等重點行業及燃煤鍋爐無組織排放管控措施落實情況;物料(含廢渣)運輸、裝卸、儲存、轉移以及企業生產工藝過程等無組織排放管控措施落實情況;粉煤灰、建筑拆除物石塊利用等項目揚塵管控情況。 河北部分城市造紙業被列入禁止名單 近日,河北省生態環境廳印發《關于改善大氣環境質量實施區域差別化環境準入的指導意見》明確,石家莊、保定等8市為大氣傳輸通道一級紅線區,禁止新建和擴建鋼鐵、火電、水泥等10大工業項目。 《意見》指出,全省各設區市行政區域及雄安新區、定州市、辛集市行政區域,嚴禁新建、擴建煤電(熱電聯產及等量替代方式建設項目除外);禁止新建、擴建新增產能的鋼鐵、水泥、平板玻璃、石化項目(異地搬遷升級改造除外)和35蒸噸以下的燃煤鍋爐;禁止新增污染物排放強度低于準入條件的其他工業項目。 為采取切實有效措施改善河北省大氣環境質量,加快調整產業結構和布局,現就河北省11個設區市、雄安新區及省直管縣(定州、辛集)的工程建設項目進行分級管理。建設項目管理分為如下兩類:限制行業類型和禁止行業類型。 限制行業類型為提高行業準入標準,嚴控區域內新增產能建設項目。 禁止行業類型為禁止區域內新增產能的建設項目。 以下表格涵蓋了目前河北省重點行業(對經濟、社會發展和大氣環境污染有重要影響),未在此表格中體現的行業的管理級別,需要根據該行業目前的產業規劃和項目建設地區的環境、經濟和社會發展規劃進行綜合分析以最終確定。現有文件有嚴于本名錄規定的內容,從其規定。 
|