|
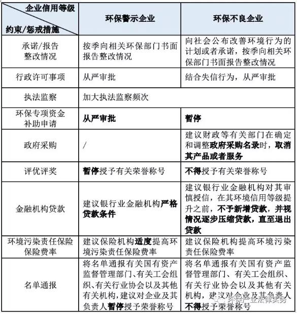
導語:重污染天氣應急響應和錯峰生產工作,是改善空氣質量的有效手段。11月29日凌晨,河南省鄭州市金水區執法人員巡查到河南欣吉星印務有限公司、鄭州市威雁印刷設備有限公司時,發現兩家單位未按照管控要求停止印刷作業,執法人員現場要求企業立即停止違法行為,并對兩家企業進行立案查處。 1、河南兩印刷廠被立案查處,并被列入重點監管對象 當天上午,鄭州市政府聯合執法督導組到金水區環保局現場督政,在聯合督導組的見證下金水區環保局對河南欣吉星印務有限公司、鄭州市威雁印刷設備有限公司進行公開約談。約談會上,播放了相關夜查取證視頻,對約談企業違規生產行為進行通報,并與企業共同學習了鄭州市重污染天氣應急管控預案的通知、鄭州市大氣污染防治條例等相關法規條文。 約談會后,兩家企業認識到當前重污染天氣下違規生產造成的嚴重性,負責人現場提交了書面承諾書,立即整改,將重污染天氣預警響應期間的各項管控要求和措施落實到位。 據悉,金水區環保局將被約談企業列入重點監管對象,加大巡查頻次。同時,將嚴格按照鄭州市大氣污染防治條例在自由裁量階次內頂格處罰,兩家企業將面臨5萬~50萬元的行政處罰,涉及違反治安管理條例的違法行為移交公安機關,并將其列入“鄭州市誠信平臺工業企業督導系統”。 2、環境行政處罰,不止罰錢那么簡單! 隨著生態文明建設的不斷推進,不僅生態環境主管部門執法力度空前,政府其他部門生態環境領域相關政策的銜接和執行也更趨完善。在實務中,我們發現仍有部分企業對環境保護的工作還不夠重視,不同程度的受到環境行政處罰。等受到處罰后,企業經營者才發現環境行政處罰對企業的實際損失遠不止罰錢那么簡單。 01、對已享受的稅收優惠政策影響 (一)不享受增值稅即征即退政策 若企業屬于銷售自產的資源綜合利用產品和提供資源綜合利用勞務的企業,因違反環境保護的法律法規受到行政處罰的(警告或單次1萬元以下罰款除外),自處罰下達的次月起36個月內,不得享受《財政部、國家稅務總局關于印發<資源綜合利用產品和勞務增值稅優惠目錄>的通知》(財稅〔2015〕78號)規定的增值稅即征即退政策。 法律依據 《財政部、國家稅務總局關于印發<資源綜合利用產品和勞務增值稅優惠目錄>的通知》(財稅〔2015〕78號) 一、納稅人銷售自產的資源綜合利用產品和提供資源綜合利用勞務(以下稱銷售綜合利用產品和勞務),可享受增值稅即征即退政策。具體綜合利用的資源名稱、綜合利用產品和勞務名稱、技術標準和相關條件、退稅比例等按照本通知所附《資源綜合利用產品和勞務增值稅優惠目錄》(以下簡稱《目錄》)的相關規定執行。 四、已享受本通知規定的增值稅即征即退政策的納稅人,因違反稅收、環境保護的法律法規受到處罰(警告或單次1萬元以下罰款除外)的,自處罰決定下達的次月起36個月內,不得享受本通知規定的增值稅即征即退政策。 。ǘ┤∠咝录夹g企業資格,并追繳相關稅款 高新技術企業受到的行政處罰若屬于嚴重的環境違法行為,會由認定機構取消高新技術企業資格,同時,稅務機關追繳其自環境違法行為發生之日起所屬年度已享受的高新技術企業稅收優惠。 法律依據 《科技部 財政部 國家稅務總局關于修訂印發<高新技術企業認定管理辦法>的通知》(國科發火〔2016〕32號) 第十九條 已認定的高新技術企業有下列行為之一的,由認定機構取消其高新技術企業資格: (一)在申請認定過程中存在嚴重弄虛作假行為的;(二)發生重大安全、重大質量事故或有嚴重環境違法行為的;(三)未按期報告與認定條件有關重大變化情況,或累計兩年未填報年度發展情況報表的。 對被取消高新技術企業資格的企業,由認定機構通知稅務機關按《稅收征管法》及有關規定,追繳其自發生上述行為之日所屬年度起已享受的高新技術企業稅收優惠。 。ㄈ┤∠硎芩枚惗愂諆灮莸馁Y格,并補繳已減免的稅款 若軟件產業和集成電路產業發展企業有環境違法、違規行為,受到有關部門處罰的,取消其享受稅收優惠的資格,并補繳已減免的企業所得稅稅款。 法律依據 《財政部 國家稅務總局關于進一步鼓勵軟件產業和集成電路產業發展企業所得稅政策的通知》(財稅〔2012〕27號) 十九、享受上述稅收優惠的企業有下述情況之一的,應取消其享受稅收優惠的資格,并補繳已減免的企業所得稅稅款: 。ㄒ唬┰谏暾堈J定過程中提供虛假信息的; 。ǘ┯型、騙稅等行為的; (三)發生重大安全、質量事故的; 。ㄋ模┯协h境等違法、違規行為,受到有關部門處罰的。 若企業已不再是享受稅收優惠政策的主體,但提供了虛假的申報材料享受稅收優惠政策的,根據《納稅信用管理辦法(試行)》(2014)第二十條規定:“有下列情形之一的納稅人,本評價年度直接判為D級:……(六)提供虛假申報材料享受稅收優惠政策的……”企業納稅信用等級直接判為D級。如果該行為被認定為偷稅漏稅的,企業和相關責任人員將面臨嚴重的行政甚至刑事責任。 02、對上市、擬上市公司的影響 (一)上市公司信息披露 上市公司需要通過年度報告、半年度報告等形式披露公司的環境信息情況,公司受到的重大環境行政處罰也會通過臨時報告的方式被披露,此時對公司的社會聲譽等會造成嚴重的損害,也會不利于公司日后的融資、股票發行等經營活動的開展。 法律依據 1、《上市公司治理準則》(2018修訂) 第九十五條 上市公司應當依照法律法規和有關部門的要求,披露環境信息以及履行扶貧等社會責任相關情況。 2、《關于進一步嚴格上市環保核查管理制度加強上市公司環保核查后督查工作的通知》(環發〔2010〕78號)【注:文件已廢止,相關內容供參考!】 四、完善上市公司環境信息披露機制。各省級環保部門應督促轄區內上市公司認真執行我部關于企業環境信息公開的相關規定,督促企業及時、完整、準確地披露環境信息、發布年度環境報告書。上市公司的年度環境報告書應包括產業政策、環評和“三同時”制度、達標排放和總量控制、排污申報和繳納排污費、清潔生產審核、重金屬污染防治、環保設施運行、有毒有害物質使用和管理、環境風險管理等環境管理制度的執行情況。各省級環保部門應將上市公司主動披露環境信息和發布年度環境報告書的情況,作為上市環保核查的重要內容。 3、《上市公司信息披露管理辦法》 第三十條 發生可能對上市公司證券及其衍生品種交易價格產生較大影響的重大事件,投資者尚未得知時,上市公司應當立即披露,說明事件的起因、目前的狀態和可能產生的影響。 前款所稱重大事件包括:…… (十一)公司涉嫌違法違規被有權機關調查,或者受到刑事處罰、重大行政處罰;公司董事、監事、高級管理人員涉嫌違法違紀被有權機關調查或者采取強制措施; …… 。ǘ┥鲜泄局卮筚Y產重組 上市公司在實施重大資產重組時,應符合國家有關環境保護的法律和行政法規的規定,若違反相關規定,受到了環境行政處罰,則該次交易將難以進行。 法律依據 《上市公司重大資產重組管理辦法》(2016修訂) 第十一條 上市公司實施重大資產重組,應當就本次交易符合下列要求作出充分說明,并予以披露: (一)符合國家產業政策和有關環境保護、土地管理、反壟斷等法律和行政法規的規定; … 。ㄈ┢髽I證券發行 1、已上市企業不得發行證券 已經上市的企業如果因違反環保相關法律、行政法規或規章,受到行政處罰且情節嚴重的,不得發行證券。 法律依據 《上市公司證券發行管理辦法》(第30號)(2006年) 第九條 上市公司最近三十六個月內財務會計文件無虛假記載,且不存在下列重大違法行為: (一)違反證券法律、行政法規或規章,受到中國證監會的行政處罰,或者受到刑事處罰; 。ǘ┻`反工商、稅收、土地、環保、海關法律、行政法規或規章,受到行政處罰且情節嚴重,或者受到刑事處罰; (三)違反國家其他法律、行政法規且情節嚴重的行為。 2、擬上市企業不得進行首次發行股票并上市 對于擬首次發行股票并上市的企業,在最近36個月內違反環保相關法律、行政法規,受到行政處罰,且情節嚴重的,不得進行首次發行股票并上市。 法律依據 《首次公開發行股票并上市管理辦法》(2018修正) 第十八條 發行人不得有下列情形: 。ㄒ唬┳罱36個月內未經法定機關核準,擅自公開或者變相公開發行過證券;或者有關違法行為雖然發生在36個月前,但目前仍處于持續狀態; 。ǘ┳罱36個月內違反工商、稅收、土地、環保、海關以及其他法律、行政法規,受到行政處罰,且情節嚴重; …… 03、對企業信用評價的影響 企業被處罰的行為屬于將企業直接評為不良環保企業“一票否決”情形或者企業受到的環境行政處罰會影響企業的信用等級評價,使企業成為環保警示企業或者環保不良企業的,則企業會受到下表中對于環保警示企業或環保不良企業的約束性或懲戒性措施。 
法律依據 《企業環境信用評價辦法(試行)》(2013) 第十五條 在上一年度,企業有下列情形之一的,實行“一票否決”,直接評定為“環保不良企業”: 。ㄒ唬┮驗榄h境違法構成環境犯罪的; 。ǘ┙ㄔO項目環境影響評價文件未按規定通過審批,擅自開工建設的; 。ㄈ┙ㄔO項目環保設施未建成、環保措施未落實、未通過竣工環保驗收或者驗收不合格,主體工程正式投入生產或者使用的; 。ㄋ模┙ㄔO項目性質、規模、地點、采用的生產工藝或者防治污染、防止生態破壞的措施發生重大變動,未重新報批環境影響評價文件,擅自投入生產或者使用的; 。ㄎ澹┲饕廴疚锱欧趴偭砍^控制指標的; (六)私設暗管或者利用滲井、滲坑、裂隙、溶洞等排放、傾倒、處置水污染物,或者通過私設旁路排放大氣污染物的; (七)非法排放、傾倒、處置危險廢物,或者向無經營許可證或者超出經營許可范圍的單位或個人提供或者委托其收集、貯存、利用、處置危險廢物的; 。ò耍┉h境違法行為造成集中式生活飲用水水源取水中斷的; 。ň牛┉h境違法行為對生活飲用水水源保護區、自然保護區、國家重點生態功能區、風景名勝區、居住功能區、基本農田保護區等環境敏感區造成重大不利影響的; 。ㄊ┻`法從事自然資源開發、交通基礎設施建設,以及其他開發建設活動,造成嚴重生態破壞的; 。ㄊ唬┌l生較大及以上突發環境事件的; 。ㄊ┍画h保部門掛牌督辦,整改逾期未完成的; 。ㄊ┮员┝Α⑼{等方式拒絕、阻撓環保部門工作人員現場檢查的; 。ㄊ模┻`反重污染天氣應急預案有關規定,對重污染天氣響應不力的。 第三十四條 對環保警示企業實行嚴格管理。 對環保警示企業,可以采取以下約束性措施: 。ㄒ唬┴熈钇髽I按季度向組織實施環境信用評價工作和直接對該企業實施日常環境監管的環保部門,書面報告信用評價中發現問題的整改情況; (二)從嚴審查其危險廢物經營許可證、可用作原料的固體廢物進口許可證以及其他行政許可申請事項; (三)加大執法監察頻次; 。ㄋ模⿵膰缹徟黝惌h保專項資金補助申請; (五)環保部門在組織有關評優評獎活動中,暫停授予其有關榮譽稱號; (六)建議銀行業金融機構嚴格貸款條件; (七)建議保險機構適度提高環境污染責任保險費率; 。ò耍⿲h保警示企業名單通報有關國有資產監督管理部門、有關工會組織、有關行業協會以及其他有關機構,建議對環保警示企業及其負責人暫停授予先進企業或者先進個人等榮譽稱號; 。ň牛﹪一蛘叩胤揭幎ǖ钠渌s束性措施。 第三十五條 建立健全環境保護失信懲戒機制。 對環保不良企業,應當采取以下懲戒性措施: 。ㄒ唬┴熈钇湎蛏鐣几纳骗h境行為的計劃或者承諾,按季度向實施環境信用評價管理和直接對該企業實施日常環境監管的環保部門,書面報告企業環境信用評價中發現問題的整改情況; 改善環境行為的計劃或者承諾的內容,應當包括加強內部環境管理,整改失信行為,增加自行監測頻次,加大環保投資,落實環保責任人等具體措施及完成時限。 。ǘ┙Y合其環境失信行為的類別和具體情節,從嚴審查其危險廢物經營許可證、可用作原料的固體廢物進口許可證以及其他行政許可申請事項; (三)加大執法監察頻次; 。ㄋ模⿻和8黝惌h保專項資金補助; 。ㄎ澹┙ㄗh財政等有關部門在確定和調整政府采購名錄時,取消其產品或者服務; (六)環保部門在組織有關評優評獎活動中,不得授予其有關榮譽稱號; 。ㄆ撸┙ㄗh銀行業金融機構對其審慎授信,在其環境信用等級提升之前,不予新增貸款,并視情況逐步壓縮貸款,直至退出貸款; (八)建議保險機構提高環境污染責任保險費率; 。ň牛⿲h保不良企業名單通報有關國有資產監督管理部門、有關工會組織、有關行業協會以及其他有關機構,建議對環保不良企業及其負責人不得授予先進企業或者先進個人等榮譽稱號; (十)國家或者地方規定的其他懲戒性措施。 保護環境是企業的法定義務,包裝印刷企業應當嚴格遵守法律,認真履行生態環境保護的社會責任。環境違法行為給企業帶來的將是生產經營上的重重阻礙,只有樹立綠色環保的生產管理理念,企業才能基業長青!
|