|
一、概況 特種紙是具有特殊用途的、產量比較小的紙張。特種紙的種類繁多,是各種特殊用途紙或藝術紙的統稱,而現在銷售商則將壓紋紙等藝術紙張統稱為特種紙,主要是為了簡化品種繁多而造成的名詞混亂。 特種紙特點 
數據來源:智研咨詢整理 二、現狀 目前國產特種紙的產量很低,遠遠未能滿足中國特種紙的使用需要。但由于特種紙應用范圍廣泛,性能及附加價值高,國內中小型生產特種紙的紙廠,應用學術研究單位的技術支持不是很普遍,使得中國特種紙發展有一定的障礙。 2014-2019年中國特種紙及紙板產量及增速 
數據來源:中國造紙協會、智研咨詢整理 2019年特種紙及紙板生產量占總產量比例 
數據來源:中國造紙協會、智研咨詢整理 國際特種紙價格保持高位對國內造紙行業產生了微妙影響。在進口原料成本壓力下,自制漿比例高的公司在成本控制方面具有一定優勢,一些中小造紙企業則會因產能落后遭淘汰。我國特種紙及紙板出口數量一直大于進口數量。2019年中國特種紙出口數量為95萬噸,進口數量為24萬噸。 2014-2019年中國特種紙及紙板進出口數量 
數據來源:中國造紙年鑒、智研咨詢整理 特種紙應用范圍廣泛,性能及附加價值高,需求量也是逐年上漲,從2014年中國特種紙及紙板需求量205萬噸,到2019年中國特種紙及紙板需求量的309萬噸。 2014-2019年中國特種紙及紙板需求量走勢 
數據來源:中國造紙協會、智研咨詢整理 生活用、建材用、電氣制品用、工業過濾器用、機械工業用、農業用、信息用、光學用、文化藝術用、生化尖端技術用等等,越來越多的地方用到特殊紙,現在特種紙及紙類占紙類消費量比重也隨之上漲,2019年特種紙及紙板占紙類消費量比重占比3.53%。 2014-2019年特種紙及紙板占紙類消費量比重占比走勢 
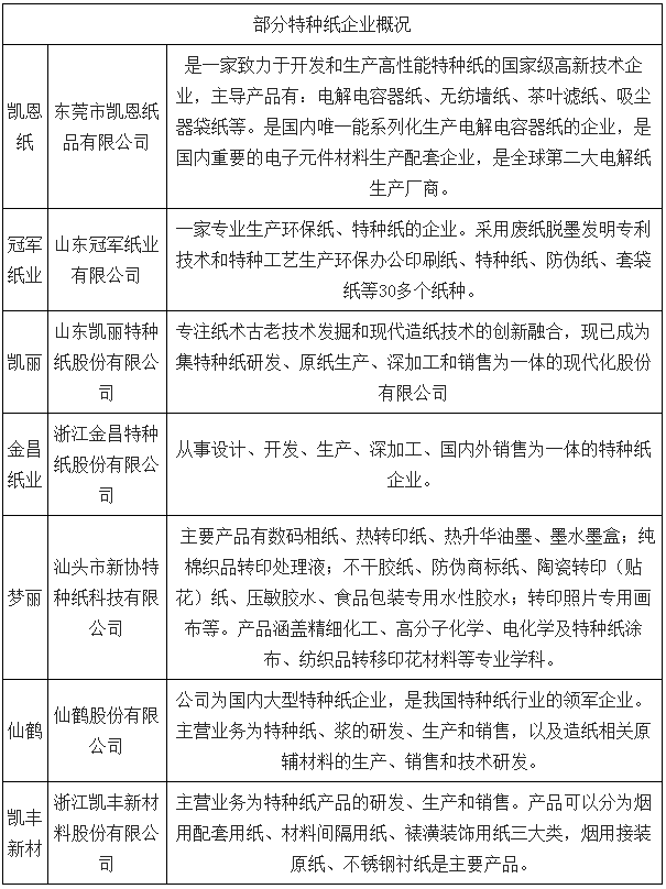
數據來源:中國造紙協會、智研咨詢整理 三、企業分析 特種紙生產企業應該做適當的生產規劃,朝著產品轉型和技術開發的方向邁進。2019年對特種紙行業來說充滿了機遇和挑戰。特種紙的應用涉及到人民日常生活的方方面面,終端消費需求的升級促使了原紙市場需求的提升,各種各樣的新品種層出不窮,整體市場正在向著積極的方向發展。 部分特種紙企業概況 
數據來源:智研咨詢整理 市場需求的不斷變化也為特種紙行業的發展提出了新的要求,許多具有特殊功能,滿足特定市場需要的產品需求開始出現,這就需要特種紙類行業的企業具備更強的開發能力,更新的技術信息,更靈活的應變能力和更敏銳的市場嗅覺。進入2020年,仍將會是充滿機遇和挑戰的一年。 1、凱豐新材 國家頒布更加嚴格的環保法規和規定,導致公司用于環保的費用上升,增加公司的生產成本。進一步加大廢水回用率,降低噸紙清水耗用量。生產模式高度重視自主創新,通過學習國外的產品技術,對現有機器設備和生產工藝的開發和改進,使得特種紙生產能力和技術水平不斷提高,并推出新系列產品以滿足客戶的需求。 2014-2019年凱豐新材營業總收入走勢 
數據來源:公司年報、智研咨詢整理 2、金昌股份 主要原材料為木漿,木漿主要從國外進口,且價格受國際政治經濟形勢影響較大。從國外供應商進口高品質的木漿,進一步由加工車間加工為成品紙以滿足不同客戶的需求。 2014-2019年金昌股份營業總收入走勢 
數據來源:公司年報、智研咨詢整理 3、仙鶴股份 經歷了2018年的世界經濟格局的動蕩、國內經濟下行壓力加大、原材料價格居高不下等一系列考驗后, 2019年利用自身的規模和上市公司融資優勢,加速產業鏈布局投入,贏得了產能的快速增長。 2014-2019年仙鶴股份營業總收入走勢 
數據來源:公司年報、智研咨詢整理 四、行業風險 2019年底以來,新型冠狀病毒感染的肺炎疫情席卷全國。級政府采取了交通管制,同時規定各外來人員在家隔離日期必須超過14天。由于各地復工放緩,全國人民相應號召,自覺在家隔離,導致最終需求的疲弱,公司的生產經營也將有可能受到影響。新型冠狀病毒已經擴散到除中國以外的120多家國家和地區。中國抗疫出現反復或者全球疫情持續惡化,也將有可能對全球的貿易帶來深遠影響。 特種紙行業可能面對的風險 
數據來源:智研咨詢整理 五、行業發展趨勢分析 由于市場的消費升級和民眾醫療和環保意識的提高,從2020年開始,以紙代塑,日用消費,快遞物流,醫用防護等概念將成為行業新的亮點,也將成為行業未來發展的重點方向。 在全球禁塑令的頒布和推廣下,在未來一段時間內被以紙類產品為主的替代品所取代,國家已就此相繼出臺了《廢塑料綜合利用行業規范條件》、《關于進一步加強塑料污染治理的意見》等關于限塑的明確政策意見,落地實施指日可待。 特種紙行業發展趨勢分析 
數據來源:智研咨詢整理
|