|
繼玖龍紙業之后,國內又一包裝紙巨頭發布11月份的漲價函。日前,山鷹紙業銷售有限公司宣布,自11月1日起,各基地生產的紙種上調100-150元/噸,涉及瓦楞紙、牛皮箱板紙、牛卡紙等主要包裝紙種。其調價函主要內容如下: 
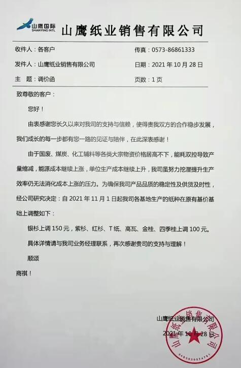
由于國廢、煤炭、化工輔料等各類大宗物資價格居高不下,能耗雙控導致產量縮減,能源成本繼續上張,單位生產成本繼續上升,公司雖努力挖潛提升生產效率仍無法消化成本上漲的壓力。 為確保產品品質的穩定性及供貨及時性,經公司研究決定:自2021年11月1日起,銀杉上調150元/噸,紫杉、紅杉、T紙、高瓦、金桂、四季桂上調100元/噸。 山鷹是國內包裝紙巨頭,年產能坐三望二,其T紙、高瓦產品不必多言,銀杉、紅杉、紫衫均屬于牛皮箱板紙系列,金桂、四季桂分別屬于白面涂布牛卡紙和白面牛卡紙,幾乎涵蓋紙板生產企業的各類原紙材料。 從上月底至今,山鷹國際與玖龍紙業連續發起了五六輪漲價,且各自發布漲價函的時間僅相差一兩天,不僅步伐一致,漲幅亦十分相近。本次兩家巨頭均提前宣布11月1日再漲100-150元/噸,將進一步提升原紙價位水平,抬高市場上漲預期。 事實上,目前國內就已有多家中小紙廠宣布漲價。比如,江蘇凱盛紙業有限公司、遠通紙業(山東)有限公司、淮安恒發紙業有限公司、山東豐碩紙業有限公司等紙廠就宣布10月28日上調,漲幅為50-100元/噸。 江蘇凱盛紙業有限公司 
遠通紙業(山東)有限公司 
淮安恒發紙業有限公司 
山東豐碩紙業有限公司 
在當前的行情下,原紙漲價潮已轟轟烈烈地上演了一個月時間,下游包裝企業的心態早已由最初的驚訝、無奈轉變為無所謂、跟漲就行。此次兩大巨頭宣布11月份上調,很可能會讓11月初的市場,再迎來一波紙板、紙箱漲價函。 順便一提,步入11月份后,緊接著就是12月份。根據往年的經驗,年底前的兩個月,原紙價位基本上處于高位震蕩運行的態勢。再到2022年初,紙廠春節停機檢修通知又將來臨,原紙、紙板、紙箱價位均會有適當的漲幅。
|